通江县方舱隔离点应急抢险工程柴油发电机组竞价采购公告

来源:本站日期:2022-09-15 08:36阅读量:1956

巴中市国有资产经营管理有限公司受通江县力凯商贸有限公司委托,拟对其“通江县方舱隔离点应急抢险工程柴油发电机组采购项目”以竞价采购方式公开征集符合要求的供应商,现公告如下。


一、采购项目基本情况

1.项目编号:BZGZ20220017

2.采购项目名称:通江县方舱隔离点应急抢险工程柴油发电机组采购

3.采购人:通江县力凯商贸有限公司

4.采购代理机构:巴中市国有资产经营管理有限公司


二、资金情况

1.资金来源及金额:财政资金15万元。

2.项目预算及最高限价为:15万元。费用包括柴油机、无刷发电机、低噪音箱、油箱、机油、电瓶、电缆、货物设计、材料、制造、包装、运输、安装、调试、检测、验收合格交付使用之前及保修期内保修服务与备用物件等所有其他有关各项的含税费用等合同履行过程的全部费用。

3.超过项目预算及最高限价的报价为无效报价。

4.联合体报价:不接受联合体。


三、采购项目技术、服务及商务要求

(一)技术、服务要求

1.采购标的及其数量

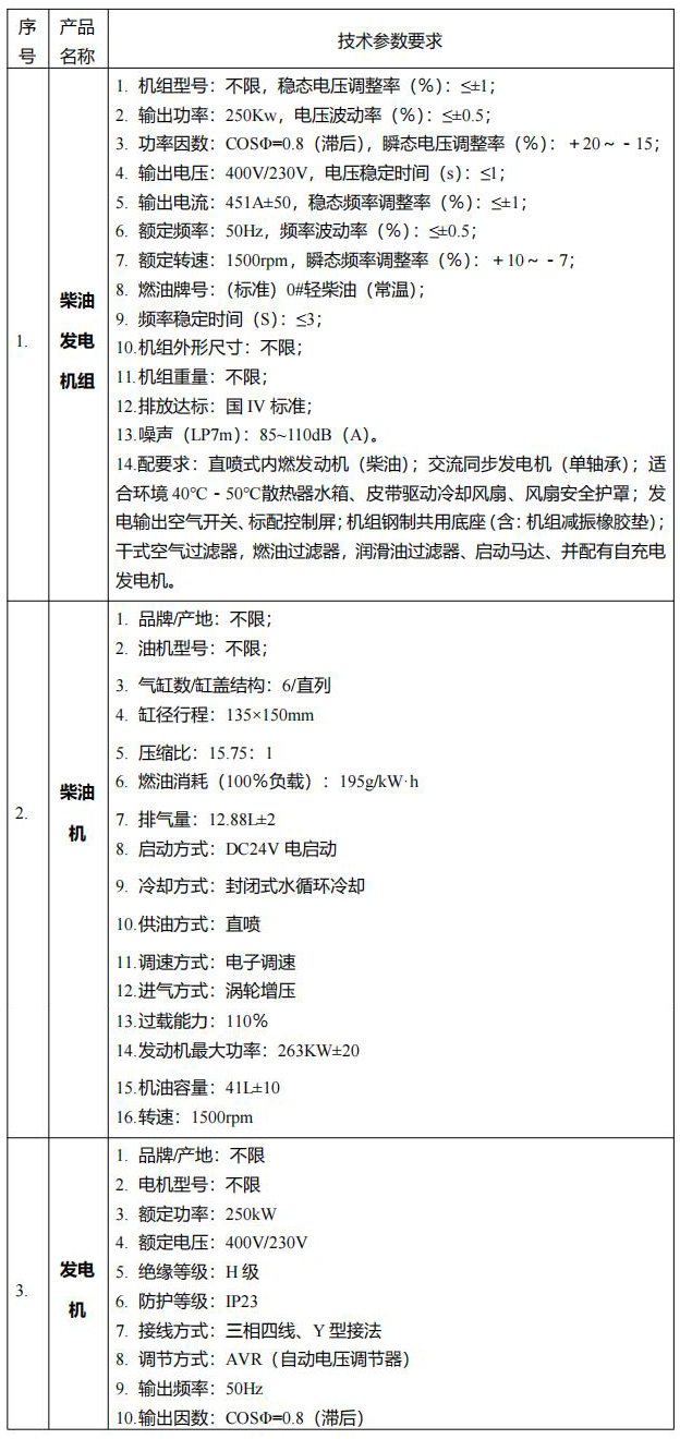
2.技术参数要求


(二)产品质量要求

1.成交供应商须提供全新的产品(含零部件、配件等),表面无划伤、无碰撞痕迹,且权属清楚,不得侵害他人的知识产权,并按照相关要求包装完好。

2.响应产品必须符合或优于国家(行业)标准、地方标准或者其他标准、规范要求,以及本项目竞价公告的质量要求和技术指标与出厂标准。

3.响应产品制造质量出现问题,供应商应负责三包(包修、包换、包退),费用由供应商负担。

4.柴油发电机组具相应功耗,环保要求,技术参数等应当符合国家、行业相关要求。

5.如本项目报价产品有涉及CCC认证产品的,须在签订合同前将CCC认证证书(复印件)提供至采购人。

(三)商务要求

1.项目完成时间:采购合同签订后10日内,完成货物安装、调试,并交付采购人验收。

2.项目实施地点:通江县方舱隔离点。

3.项目质保和免费服务期:自最终验收合格之日起1年。

4.安装要求:成交供应商应为本次采购的货物免费提供安装、调试到能正常投入使用。

5.培训要求:成交供应商为采购人无偿提供技术培训,达到熟练操作为止。

6.售后服务:在质保期内设置7天×24小时热线服务(固话及手机)。接到维修保养通知后1小时内响应,2小时内到现场,一般故障维修时间不超4小时,不得影响采购人的正常工作业务。质保期内,产品质量制造方面的问题提供保用和免费上门维修服务。对采购人因使用不当造成的损坏,简单的进行免费维修,严重的酌情收取维修或更换零件的成本费用。质保期后,成交供应商须为采购人提供终身的维护,如须更换故障零部件, 则只收取优惠的零件费。

7.合同价款支付:采购合同签订后,项目通过初步验收合格,支付合同总价款的70%;项目最终验收合格后,支付合同总价款的25%;剩余5%在项目质保期满后一次性(无息)付清。

(四)验收办法

1.按国家有关规定、采购公告的质量要求和技术指标、供应商的相应文件及承诺以及《采购合同》约定标准进行验收;采购方和供应商如对质量要求和技术指标的约定标准存在相互抵触或异议,由采购方在采购相应的文件中按质量要求和技术指标比较优胜的原则确定该项的约定标准进行验收。

2.验收时如发现所交付的产品不符合标准及《采购合同》规定之情形,采购方应做出详尽的现场记录,或由采购方、供应商双方签署备忘录,此现场记录或备忘录可用作补充、缺失和更换损坏部件的有效证据,由此产生的时间延误与有关费用由供应商承担,验收期限相应顺延。

3.产品不能达到国家有关规定、采购公告的质量要求和技术指标、供应商的承诺以及采购合同约定的质量标准,采购方有权拒绝接收并视作供应商不能交付而须支付履约保证金给采购方采购方有权依法追究供货商的违约责任。


四、成交规则

(一)发布信息公告

1.本次竞价公告在巴中市国有资产经营管理有限公司网站上发布,在采购公告期内,由巴中市国有资产经营管理有限公司负责接受意向供应商报名,由采购人审核竞价响应文件,公告结束后2个工作日内将审核结果书面通知各意向供应商,资格审核通过的供应商在天府阳光采购服务平台(http://www.tfygcgfw.com/)注册,并按通知中规定时间进行报价。

2.公告期限:2022年9月15日9时00分至2022年9月15日18时00分。

(二)选择供应商方式

如在公告期内征集到3家以上(含3家)符合要求的意向供应商,由巴中市国有资产经营管理有限公司组织意向供应商采用网络竞价的方式确定成交供应商,本项目在竞价时间内可多次报价,每次报价减价幅度为1000元或1000元的整数倍,预算价为最高限价,在规定报价时间内最低报价的意向供应商为本次采购的成交供应商,具体报价时间由巴中市国有资产经营管理有限公司另行通知所有通过资格审核的意向供应商。

(三)发出成交通知书

确定成交供应商后,在巴中市国有资产经营管理有限公司网站公告结果,巴中市国有资产经营管理有限公司在3个工作日内向其发出成交通知书。


五、报名条件

(一)供应商参加本次采购活动应具备下列条件:

1.具有独立承担民事责任的能力;

2.具有良好的商业信誉和健全的财务会计制度;

3.具有履行合同所必需的设备和专业技术能力;

4.具有依法缴纳税收和社会保障资金的良好记录;

5.参加本次采购活动前三年内,在经营活动中没有重大违法犯罪记录;

6.符合法律、行政法规规定的其他条件。

(二)供应商报名应提交的资料

1.有效期内的企业营业执照复印件加盖供应商鲜章;

2.法定代表人证明书原件;

3.法定代表人身份证复印件加盖供应商鲜章;

4.供应商基本情况表原件;

5.报价承诺函原件;

6.质量承诺函及售后服务承诺书原件(格式自拟)。

7.报价产品品牌、生产厂家、型号规格、技术参数、配置清单。

注:

1.供应商基本情况表、法定代表人身份证明、报价承诺函模版详见本项目公告附件。

2.采购代理机构将于本采购项目公告截止日在“信用中国”网站等渠道对供应商进行信用记录查询。凡被列入失信被执行人、重大税收违法案件当事人名单、严重违法失信行为记录名单的,视为存在不良信用记录,参与本采购项目的将被拒绝。


六、报名及竞价保证金交纳

(一)报名方式

自公告发布之日至公告到期日17:00前,意向供应商应将报名资料(包括但不限于公告中要求提交的资料)填写完毕加盖供应商单位公章后扫描成图片或PDF与竞价保证金交纳凭证截图一起发送至电子邮箱:1531006093@qq.com。特别提示:邮件报名供应商请于邮件主题写明投标供应商单位名称+报名项目编号。

(二)竞价保证金交纳

1.竞价保证金金额(人民币)3000元(大写:叁仟元整);

2.交款方式(一次性交纳):意向供应商应在公告期内办理报名手续,并在公告到期日17:00前,以银行转账等非现金形式交纳至以下账户(竞价保证金的交纳以银行到账时间为准)。

账户名称:巴中市国有资产经营管理有限公司

开户行:长城华西银行股份有限公司巴中分行

银行账号:2001 1100 0000 0845

注:在规定期限内未成功交纳竞价保证金、未按要求提交报名资料的,不能进入竞价环节。


七、竞价保证金处置办法

(一)意向供应商应当在竞价公告发布期内,按照公告要求将竞价保证金交纳至巴中市国有资产经营管理有限公司指定的账户。意向供应商未在约定期限内成功交纳竞价保证金的,不具备参与竞价的资格。

(二)巴中市国有资产经营管理有限公司在收到采购人及成交供应商均签章的《采购合同》后5个工作日内,扣划应收取的采购代理服务费,并将剩余部分按原渠道无息退还;未确定为成交供应商的,在成交公告发布之日起5个工作日内,按原渠道全额无息退还。

(三)成交供应商应在收到成交通知书后5个工作日内,凭成交通知书与采购人(通江县力兴运输有限公司)签订采购合同。若成交供应商未在5个工作日内签订采购合同,则视为自动放弃成交资格,所交纳的竞价保证金不予退还。采购人有权重新采购。

(四)意向供应商保证金不予退还的情形:


当出现下列情形时,采购人有权在扣除采购代理服务费后,向意向供应商主张相应的赔偿责任:

1.意向供应商故意提供虚假、失实材料造成采购人和采购代理机构损失的;

2.意向供应商通过获取采购人的商业秘密,侵害采购人合法权益的;

3.意向供应商之间相互串通,影响公平竞争,侵害采购人合法权益的;

4.意向供应商对采购人、采购代理机构及任何相关人员采取施加影响、行贿等不正当竞争行为,影响竞价程序公正性的;

5.意向供应商违反在申请采购、公开报价过程中做出的承诺的;

6.意向供应商提交相关资料后,经确认采购资格后,单方撤回采购申请的;

7.意向供应商拒绝参加后续报价程序的;

8.意向供应商无故不推进报价或无故放弃采购的;

9.意向供应商在确定为成交供应商后5个工作日内非因采购人原因未与采购人签订采购合同的;

10.意向供应商违反法律法规影响报价公正性的行为;

11.所有意向供应商未在规定时间内报价的。

保证金金额不足以弥补采购人、巴中市国有资产经营管理有限公司损失的,利益受损方可以向有过错方进行追偿。

当出现上述十一条所列情形时,巴中市国有资产经营管理有限公司有权在扣除本项目代理服务后,将剩余部分保证金转至采购人指定账户,并由采购人负责保证金处置。


八、其他事项

本项目采购代理服务费为1000元人民币(大写:壹仟元整),由巴中市国有资产经营管理有限公司在成交供应商交纳的保证金中扣划。


九、联系方式

采购人:通江县力凯商贸有限公司

联系人:侯老师

联系电话:15328292666

地址:四川省巴中市通江县诺江镇观音阁街18号(蜀锦首席B栋2单元6楼)

采购代理机构:巴中市国有资产经营管理有限公司

联系人:杨老师

联系电话:0827-5799203

通讯地址:四川省巴中市巴州区望王路东段453号


附件下载:

采购合同(草案).pdf

供应商基本情况表、法定代表人身份证证明、报价承诺函.docx

扫一扫在手机打开当前页